油气勘探

珠江口盆地白云凹陷古近系恩平组源—汇系统动态恢复——来自地层正演模拟的启示

  • 高建磊 , 1, 2 ,
  • 刘可禹 , 1, 2, 3
展开
  • 1 中国石油大学(华东)深层油气全国重点实验室,山东青岛 266580
  • 2 中国石油大学(华东)地球科学与技术学院,山东青岛 266580
  • 3 崂山实验室,山东青岛 266071
刘可禹(1963-),男,山东青岛人,博士,中国石油大学(华东)地球科学与技术学院教授,主要从事沉积学及含油气系统分析研究。地址:山东省青岛市黄岛区长江西路66号,中国石油大学工科楼C座,邮政编码:266580。E-mail:

高建磊(1991-),男,山东东营人,中国石油大学(华东)地球科学与技术学院在读博士研究生,主要从事沉积过程定量模拟与实验研究。地址:山东省青岛市黄岛区长江西路66号,中国石油大学工科楼C座,邮政编码:266580。E-mail:

Copy editor: 魏玮

收稿日期: 2025-10-04

  修回日期: 2026-01-25

  网络出版日期: 2026-01-14

基金资助

国家自然科学基金“特提斯构造域中东部典型前陆盆地形成演化机制与油气富集效应”(92055204)

中国科学院“智能导钻”A类先导项目(XDA14010401)

中国海洋石油集团有限公司“白云凹陷古近系油气富集规律及有利区带优选研究”(CCL2021SKPS0118)

Dynamic reconstruction of the source-to-sink system of the Paleogene Enping Formation in the Baiyun Sag, Pearl River Mouth Basin, China: Insights from stratigraphic forward modeling

  • GAO Jianlei , 1, 2 ,
  • LIU Keyu , 1, 2, 3
Expand
  • 1 National Key Laboratory of Deep Oil and Gas, China University of Petroleum (East China), Qingdao 266580, China
  • 2 School of Geosciences, China University of Petroleum (East China), Qingdao 266580, China
  • 3 Laoshan Laboratory, Qingdao 266071, China

Received date: 2025-10-04

  Revised date: 2026-01-25

  Online published: 2026-01-14

摘要

鉴于传统源—汇体系分析方法难以表征深时多物源沉积过程及不同物源贡献的时空演化,以珠江口盆地白云凹陷古近系恩平组为例,基于地层正演模拟,提出一种多物源的源—汇系统动态定量分析方法。该方法利用模型内置的“时空物源标签”功能,为各物源沉积物赋予时间-物源标记,使不同来源的沉积贡献在模拟地层中留下可识别的“标签”,从而实现了各物源贡献的直接精准追踪与高时空分辨率定量分析。通过对珠江口盆地白云凹陷5口覆盖近源至远源的虚拟井进行分析,模拟结果量化展示了各物源在不同位置和不同时期的沉积贡献比例变化,并检验了方法的可操作性和精度。模拟得到的三维沉积分布与实测地层数据高度吻合,验证了模型的可靠性。模拟结果显示,恩平组沉积体系经历了显著的时空转换:恩平组沉积晚期以凹陷北部远端供砂为主导,沉积中心向北部深水区迁移,同时形成了向凹陷内部大规模进积的三角洲砂体。模拟的三维沉积体分布表明,白云凹陷深水相区可能广泛存在大范围分布的优质储层砂体,可作为未来勘探的关键目标。与传统静态分析方法相比,基于地层正演模拟的动态恢复显著提高了源—汇分析的时空分辨率,并定量揭示了沉积体系对构造活动、基准面升降等外部驱动因素的响应特征。该方法为复杂深时多物源体系的研究提供了全新的定量分析框架,有望为深水少井区的储层预测与油气勘探部署提供有效的技术支持。

本文引用格式

高建磊 , 刘可禹 . 珠江口盆地白云凹陷古近系恩平组源—汇系统动态恢复——来自地层正演模拟的启示[J]. 石油勘探与开发, 2026 , 53(1) : 130 -142 . DOI: 10.11698/PED.20250540

Abstract

Traditional source-to-sink analyses cannot effectively characterize deep-time sedimentary processes involving multiple sediment sources and the spatiotemporal evolution of sediment contributions from different sources. In this study, a dynamic, quantitative source-to-sink analysis approach using stratigraphic forward modeling (SFM) is proposed, and it is applied to the Paleogene Enping Formation in the Baiyun Sag, Pearl River Mouth Basin. The built-in spatiotemporal provenance tagging of the model assigns a unique time-source label to sediments from each provenance, making each source’s contribution identifiably “labeled” in the simulated formation, and thus enabling a direct precise tracking and high spatiotemporal resolution quantification of such contributions. Five pseudo-wells (from proximal to distal locations) in the Baiyun Sag were analyzed. The simulation results quantitatively represent the varied proportion of contribution of each source at different locations and in different periods and verify the proposed approach’s operability and accuracy of the proposed approach. The simulated 3D deposit distribution shows a high agreement with the measured stratigraphic data, validating the model’s reliability. Results reveal significant spatio-temporal changes in the Enping sedimentary system. In the late stage of Enping Formation deposition, a distal source supply from the northern part of the sag became dominant, the depocenter migrated northward to the deepwater area, and large-scale deltaic sand bodies extensively progradating into the sag were formed. The modeled 3D deposit distribution indicates that extensive high-quality reservoir sandstones are likely present across the deepwater area of the Baiyun Sag, which are identified as key exploration targets. Compared to traditional static approaches, the SFM-based dynamic simulation markedly enhances the spatiotemporal resolution of source-to-sink analysis and quantitatively captures the sedimentary system’s responses to tectonic activity, base-level fluctuations and other external drivers. The proposed approach provides a novel quantitative framework for investigating complex, deep-time, multi-source systems, and offers an effective tool for reservoir prediction and hydrocarbon exploration planning in under-explored deepwater areas.

0 引言

2014年以来,全球新增油气储量中约60%来自海域,其中,深水—超深水勘探领域的贡献约占海上新增储量的62%[1-2],已成为全球油气增储上产的重要接替方向。相比于全球深水风险勘探的持续突破,中国深水深层油气勘探总体仍处于起步与快速发展阶段,南海北部陆缘盆地深水区虽在2006年荔湾3-1-1井实现深水突破,但深水深层储层预测与风险评价仍面临地震资料分辨率低、有效储层预测困难以及钻井工程难度大等挑战[3-4]
珠江口盆地白云凹陷位于南海北部陆缘深水区,是我国深水深层油气勘探的重要区域之一。古近系恩平组沉积时期物源体系复杂,受多个周缘隆起及凹陷内部物源共同供给,沉积体系时空迁移显著,优质砂体的展布受构造-可容空间、相对海平面变化及物源供给等多因素耦合控制。在无井少井、深层地震分辨率受限的条件下,恩平组不同物源的沉积贡献与沉积体系演化过程难以被有效约束,导致深水储层分布预测不确定性较大,制约后续勘探部署与目标优选[5]
为有效预测深水盆地规模沉积储层分布特征并降低勘探风险,源—汇系统分析已成为沉积学与盆地分析的重要方法,为认识盆地沉积充填过程提供整体思路和关键手段[6-7]。然而,在白云凹陷恩平组这类深时、多物源以及深水深层的复杂情景下,传统单物源的源—汇系统分析方法面临诸多局限:地层记录的不完整性易导致长期沉积速率的估算出现偏差[8-9];示踪矿物和地球化学指标存在多解性,增大物源判别不确定性[10-12];以静态资料为基础的方法难以重建沉积过程的动态演化特征[13-15]。例如,在无井或少井且深层地震分辨率低的条件下,各物源沉积贡献难以区分,低勘探程度深水区储层分布预测难度显著增大。同时,深时地层记录的不连续性也会影响沉积速率和盆地充填过程的定量刻画,传统方法难以捕捉沉积体系对构造活动与气候变化等外部驱动的响应。因此,亟需发展能够在资料受限条件下重建多物源沉积体系时空演化并服务于储层预测的定量方法。
地层正演模拟(Stratigraphic Forward Modeling,简称SFM)通过对沉积物释放、搬运与沉积过程进行参数化模拟,能够动态重现从物源区到沉积汇区的完整沉积过程,可在一定程度上弥补地层记录不完整造成的信息缺失,并提高源—汇过程表征的时空分辨率[16-18]。近年来,SFM在复杂源—汇系统研究中的适用性不断得到验证,可捕捉传统方法难以识别的高频沉积变化,从而更全面地揭示沉积过程对外部驱动因素的响应细节[19]。不过,针对深时多物源体系,各物源沉积贡献的动态追踪与定量归因仍缺乏一套可直接操作的分析流程:现有研究多侧重沉积相带与砂体展布的模拟对比,难以对不同时期、不同物源的贡献进行高分辨率量化。SFM模型内置的“时空物源标签”功能为解决上述问题提供了可能,可为不同物源的沉积物赋予唯一标记并进行追踪,从而为多物源贡献的定量解析提供支撑。
基于此,本文以珠江口盆地白云凹陷古近系恩平组为研究对象,将构建三维SFM模型并开展系列定量模拟,重建复杂多物源供给格局下恩平组沉积充填的演化过程,进而探讨沉积体系演化及潜在优质储层分布的控制因素。研究旨在为无井或少井、深层地震分辨率受限的深水区储层预测提供可操作的方法支撑,并为南海北部陆缘深水盆地充填演化研究及深水深层油气勘探提供参考。

1 区域地质背景与源—汇系统地质模型

1.1 区域构造与沉积背景

珠江口盆地构造格局整体呈现南北分带、东西分块的特征(见图1a),具有典型的被动陆缘盆地结构[20-21]。白云凹陷位于盆地南部,自古近纪以来持续沉降,为大型洼陷,盆地结构上表现出北部较浅、南部较深的特征。由于新时代的差异沉降作用,在凹陷内部形成了北部缓坡带和南部陡坡断阶带[22-26]。白云凹陷周缘的番禺低隆起、云开低凸起和东沙隆起等构造高地是恩平组沉积时期的主要物源区(见图1b)。多条水系由这些隆起区向凹陷内部输送碎屑物质,发育辫状河三角洲沉积雏形[27-28]。同时,白云凹陷东缘自始新统文昌组沉积末期隆起为相对高地,有力阻断了来自盆地东侧的物源进入。构造沉降过程直接塑造了盆地古地貌格局,并影响沉积物分布范围、地层厚度变化趋势及物源供给的强度与时序。
图1 珠江口盆地白云凹陷构造位置、周缘构造单元及盆地演化特征(据文献[20-21]修改)
研究表明恩平组沉积时期白云凹陷的构造沉降可细分为3个阶段:裂陷控洼沉降、裂陷持续-洼陷分割沉降以及裂陷末期向过渡期转换的调整沉降阶段[22]。如图1c所示,各阶段沉降速率差异决定了可容空间创造速率与分布,进而影响不同物源沉积物的供给方式及其在盆地内的展布格局。不同时期构造沉降、沉积物供给和基准面升降等因素的耦合作用共同塑造了白云凹陷源—汇系统的时空格局。

1.2 恩平组源—汇格局演化认识

已有研究综合研究区构造背景、有限钻井和地震资料,并参考重矿物组合和碎屑锆石年龄等物源示踪分析,初步建立了白云凹陷古近系恩平组源—汇体系演化的地质模型。研究表明物源供给由早期的近源多入口格局逐渐演变为晚期远源单一主源格局[27-28]。据此,可将恩平组划分为下段、中段和上段3个主要沉积阶段(见图2),其源—汇系统特征存在显著差异。
图2 白云凹陷恩平组下段(a)、中段(b)和上段(c)沉积期源—汇系统地质模型
恩平组沉积早期,盆地延续文昌组沉积时期的拆离断陷格局,整体为半封闭状态,周缘隆起将白云凹陷与相邻洼陷分隔开(见图2a)。沉积物主要来自凹陷周缘中生代基底隆起区,水系规模短小且供给分散;各隆起带发育出向盆地内部延伸的古沟槽,凹陷边缘发育小型河流-三角洲体系[29]。总体而言,恩平组沉积早期呈现“近源-多入口”的物源供给格局:沉积中心位于凹陷主洼区,周缘近源供给形成多物源、小范围的碎屑沉积体。
恩平组沉积中期,源—汇系统进入转折过渡期(见图2b)。盆地沉积范围有所扩大,北部和西北方向的物源影响显著增强[30-31]。此时,北缘番禺低隆起仍是屏障,远端古珠江水系尚未大规模贯通白云凹陷,但源—汇格局已由周缘多点供给逐渐转变为以西北方向物源为主导。南部近源供给减弱,小型扇三角洲虽有发育但规模有限[32];北部缓坡带开始出现向盆地内部进积的辫状河三角洲雏形,其规模相对较小。总体来看,该阶段物源供给由分散逐渐集中于北部方向,沉积格局介于早期近源多物源和晚期远源主导两种模式之间。
恩平组沉积晚期,源—汇体系发生根本转变(见图2c)。盆地构造活动趋于平缓且区域海侵加强,周缘隆起普遍受到侵蚀夷平并逐渐被海水淹没;北部番禺低隆起开始接受沉积,白云凹陷与北侧相邻洼陷贯通连通。凹陷西北缘出现一条贯穿番禺低隆起的大型古河谷,远端古珠江沿此通道大规模进入盆地[27,33]。盆地由封闭的湖盆演变为开阔的浅海环境,北部缓坡带发育大型辫状河三角洲沉积体系。该三角洲持续向盆地中心方向进积推进,至恩平组沉积末期其三角洲前缘已推进至凹陷南缘附近[25,34]。恩平组上段沉积期与早期近源、小规模多物源格局截然不同:沉积中心明显北移至北部缓坡一带,大量远源碎屑持续输入使沉积模式转变为远源主导的进积充填。该阶段盆地内形成大面积向上超覆的前积砂体序列,即持续进积扩展的巨型前积三角洲体系。
尽管重矿物组合和碎屑锆石测年等分析为白云凹陷恩平组源—汇体系演化提供了初步认识,但仍存在重要局限亟待突破。①在复杂多物源条件下,单一碎屑矿物指标或锆石年龄谱难以精准区分不同物源的混合贡献,只能间接推断主导物源,无法定量刻画各物源的相对贡献。②由于深水区钻井稀少且深层地震分辨率有限,传统分析方法难以捕捉源—汇系统动态演化的完整过程,优质储层的时空分布难以明确。这些不足显著增加了对白云凹陷深水区古近系恩平组沉积充填过程和储层预测的不确定性。因此,有必要引入地层正演模拟等定量手段对源—汇系统进行动态重建,以弥补传统方法不足,并为低勘探程度深水区优质砂体的分布预测与井位优选提供一定的约束。

2 地层正演模拟方法与模型构建

2.1 地层正演模拟技术(SFM)流程

图3所示,基于地层正演模拟的源—汇系统定量分析包括以下步骤:①沉积体系地质模型的建立。在充分分析地质和勘探资料的基础上,建立真实反映物源区-搬运区-沉积汇区动态耦合关系的三维地质模型,并对研究区沉积体系的构造-沉积演化进行定性分析。②关键参数的获取。确定模型初始古地貌形态、主要物源位置及沉积物供给特征,以及构造隆升/沉降、气候变化、相对湖平面升降等外部驱动参数。③沉积正演模拟。选择合适的SFM程序,输入上述参数进行沉积过程数值模拟。不同SFM算法各有侧重,应根据研究需求选取[16,18,35]。例如,pyBadlands开源模型耦合地表扩散和沉积物输运过程,可有效模拟大尺度盆地侵蚀-沉积演化[36-37]。综合考虑本区伸展断陷背景、物源多样和湖盆向浅海过渡等特征,本研究选用了可耦合水动力搬运和基准面变化的三维SFM程序。④模拟结果校验。将模型输出的地层厚度、沉积相等与地震剖面、测井及露头/岩心等实测资料对比,评估模型对关键沉积特征的重现情况。通过以上流程,可利用有限地质信息重构沉积物从物源区经搬运区至沉积汇区的完整迁移—沉积过程,并获得精细的三维地层充填模型。
图3 基于SFM的多物源源—汇系统定量分析方法示意图(a图端元物源(母岩端元/物源1-3)在源区赋予标签,并随沉积物进入SFM计算网格(即b图);沉积过程可包括陆上搬运、水动力再搬运与重力流等。b图输入沉积物供给、基准面变化、构造沉降等参数,经SFM正演计算侵蚀—搬运—沉积过程,输出沉积厚度、砂岩含量及各物源贡献等结果;b图中t1t6为相对时间步标签,仅表征时间先后顺序)

2.2 多物源时空标签方法

基于合理构建的SFM模型,利用模型内置的“时空物源标签”功能,可精细追踪并定量解析多物源沉积贡献。其核心思想是在数值模拟中为沉积物赋予含时间和物源信息的唯一标签,使每一时期、每一物源的供给过程都在地层记录中留下可识别的标记[38]。具体而言,在不改变模型沉积动力学过程的前提下,将多个物源在不同时间段轮流注入模型,并给予各时间段沉积物不同标签(即物源“指纹”),由此建立时间-物源的对应关系。借助这一机制,可以区分盆地中来源不同、时代各异的沉积物,为定量评估各物源的相对贡献提供依据。利用时空物源标签建立的多物源模型,可直观揭示复杂多物源叠加条件下沉积体系的源—汇演化特征,显著提升源—汇分析的时空分辨率。
图4所示,时空物源标签功能可从多角度定量解译多物源沉积体系:虚拟井剖面显示各层段沉积厚度及物源贡献率随时间的变化(见图4a);古水深剖面和沉积相平面图反映特定沉积阶段盆地水深分布、沉积环境格局及物源迁移路径(见图4b图4d);古水深演化曲线记录沉积过程中的水深波动,据此可分析基准面升降对砂体沉积和迁移的控制作用(见图4e)。此外,若某一层段缺失特定时间标签,在模型中将表现为沉积间断,反映实际地层记录的不连续性。由此可见,基于时空物源标签的多物源定量分析框架突破了传统物源分析只能定性推断的局限,将时间尺度和物源标识融入地层记录,实现了各物源沉积贡献的直接标记和高精度量化。
图4 基于时空物源标签的多物源体系源—汇过程定量分析模式图(图b—d为模拟终点时刻(恩平组沉积期结束时刻)的栅格结果,褐色部分表示该时刻古地貌背景,其中b、d图仅展示一对x、y方向剖面信息)

2.3 模拟方案设计与参数设置

本研究以珠江口盆地白云凹陷古近系恩平组为对象开展源—汇系统地层正演模拟。模拟的地质时间跨度为距今33.9~39.0 Ma,对应恩平组主要沉积时期。为便于与实际地层划分对比,并突出源—汇体系演化的阶段性特征,本文将模拟过程划分为早期、中期和晚期3个阶段,分别代表恩平组沉积的早、中、晚期,整体上对应恩平组下段、中段、上段沉积期。
基于研究区的地质背景认识,首先建立恩平组源—汇体系演化的地质模型(见图2),为正演模拟提供初始约束。已有研究表明,恩平组沉积早期盆地整体为近源多入口供给格局,沉积中心位于凹陷内部;沉积晚期,北部远源供砂逐渐成为主导,物源供给演变为单一远源模式,沉积中心明显北移至凹陷北部。这一演化导致盆地内形成多期进积叠置的三角洲前缘砂体序列(即大型进积三角洲体系)。结合有限钻井、地震资料以及上述地质认识和文献数据,本研究恢复了恩平组沉积初期(距今约39 Ma)的盆地古地貌格局。结果显示,白云凹陷周缘隆起环绕、中央为低洼湖盆(见图5)。西部、西北部和北部隆起区为主要物源区,多条水系将物源物质汇入盆地,形成辫状河三角洲雏形;东部边缘因早期沉积充填且边界断层活动减弱逐步隆起,成为次级物源区,在一定程度上影响了后续沉积中心迁移和砂体展布[27,32,39]。上述古地貌格局与地质模型分析结果(见图2)基本一致,反映出恩平组源—汇体系由近源多物源供给向远源单一供给转变的演化趋势。
图5 白云凹陷恩平组下段(a)、中段(b)和上段(c)沉积体系展布格局(SFM模拟结果,其中A—C为3大主要物源;L1—L8、M1—M7、U1—U4分别为恩平组下段、中段、上段的次要物源编号)
模型中将基准面变化(湖平面升降)和构造沉降共同作为可容空间变化的驱动条件。其中,基准面变化通过气候周期导致的湖平面波动来体现[33],以反映盆地水位升降;构造沉降量采用经验方法估算,各沉积阶段总沉降量约为实际沉积厚度的1.3倍并均匀分配[17,21]。两者共同控制着盆地可容空间随时间的演变特征。通过上述设置,模型模拟了湖盆向浅海过渡过程中沉积体系对基准面变化的响应[40],并再现了构造沉降速率随时间变化的总体趋势。
分时段轮替控制西部、西北、北部3大物源区的供给强度,设置时间标签,使3大物源区依次轮流成为各阶段的主要物源(即每阶段仅允许一处物源高强度供给,其余物源维持低强度背景供给)。该方案模拟了物源供给由早期周缘多点近源逐渐转变为晚期北部单一远源主导的演化趋势,与地质证据揭示的恩平组物源格局变化一致。通过标签示踪,可动态追踪不同来源沉积物的迁移路径和沉积范围,模型因此能够定量评估各物源的沉积贡献率。
在上述古地貌、可容空间驱动及物源供给方案约束下,建立三维SFM模型并开展白云凹陷沉积过程的数值模拟。模型输出包括恩平组各段沉积体系的空间展布、厚度演化及物源贡献等三维定量信息。这些连续、数据支撑、过程驱动的认识有效弥补了地质模型的不足。

3 模拟结果与讨论

3.1 恩平组沉积演化模拟结果及有效性验证

模型模拟输出的恩平组下段—中段—上段沉积体系展布及其演化特征见图5。整体上,沉积体系由早期周缘近源多点供给逐步向晚期北部远源集中供给演化,沉积中心相应北移,与前述地质模型认识(见图2)一致。
将模型模拟的恩平组3段沉积厚度与实测值定量对比(见图6)表明,模型厚度分布与实测总体一致,厚度差异基本在±10%以内,主要沉积中心的位置、厚度分布及变化趋势均得到合理重现。说明模型较为准确地再现了各阶段的厚度分布特征,厚度预测具有较高的可信度。同时,笔者选取研究区一条东西向实测地震剖面AA°进行剖面对比(剖面位置见图2a)。考虑到SFM输出需以可与地震剖面类比的形式展示,本文在与AA°近似平行且位置紧邻的BB°剖面处提取模拟结果。对比结果表明,BB°伪地震剖面与AA°实测地震剖面(见图7a图7b)在主要界面的相对位置与几何形态上总体一致,沉积体(Ⅰ—Ⅴ期)的展布与叠置关系可实现对应;BB°伪地震剖面显示清晰的前积斜交结构,与实测地震反射特征吻合良好;此外,BB°位置输出的古水深剖面(见图7c)揭示水深随时间的变化趋势,与沉积相带迁移方向一致。这些对比表明模型准确重现了沉积层序的内部结构及垂向演化特征。模型与地震剖面在局部细节虽有少许差异,但属合理范围,不影响整体匹配。综上,模型在厚度和剖面上的良好一致性证明了模拟结果的有效性,为后续分析奠定了可靠基础。
图6 白云凹陷恩平组各段实测厚度与SFM模拟(经压实校正)地层厚度对比图
图7 恩平组地震解释剖面与垂向沉积体系演化特征对比图(剖面位置见图2a

(a)代表性地震剖面AA°(T70未拉平),展示主要地震反射界面及沉积层位(Ⅰ—Ⅴ为5期辫状河三角洲前缘沉积体编号);(b)模型在邻近剖面位置输出的伪地震剖面图(Ⅰ—Ⅴ与a图一一对应;时期1—6为单轮次内6个相对时间步,仅用于表示沉积先后顺序,不对应绝对年龄或层位对比);(c)相同模型剖面位置的模拟古水深变化趋势

3.2 多物源沉积贡献的时空特征分析

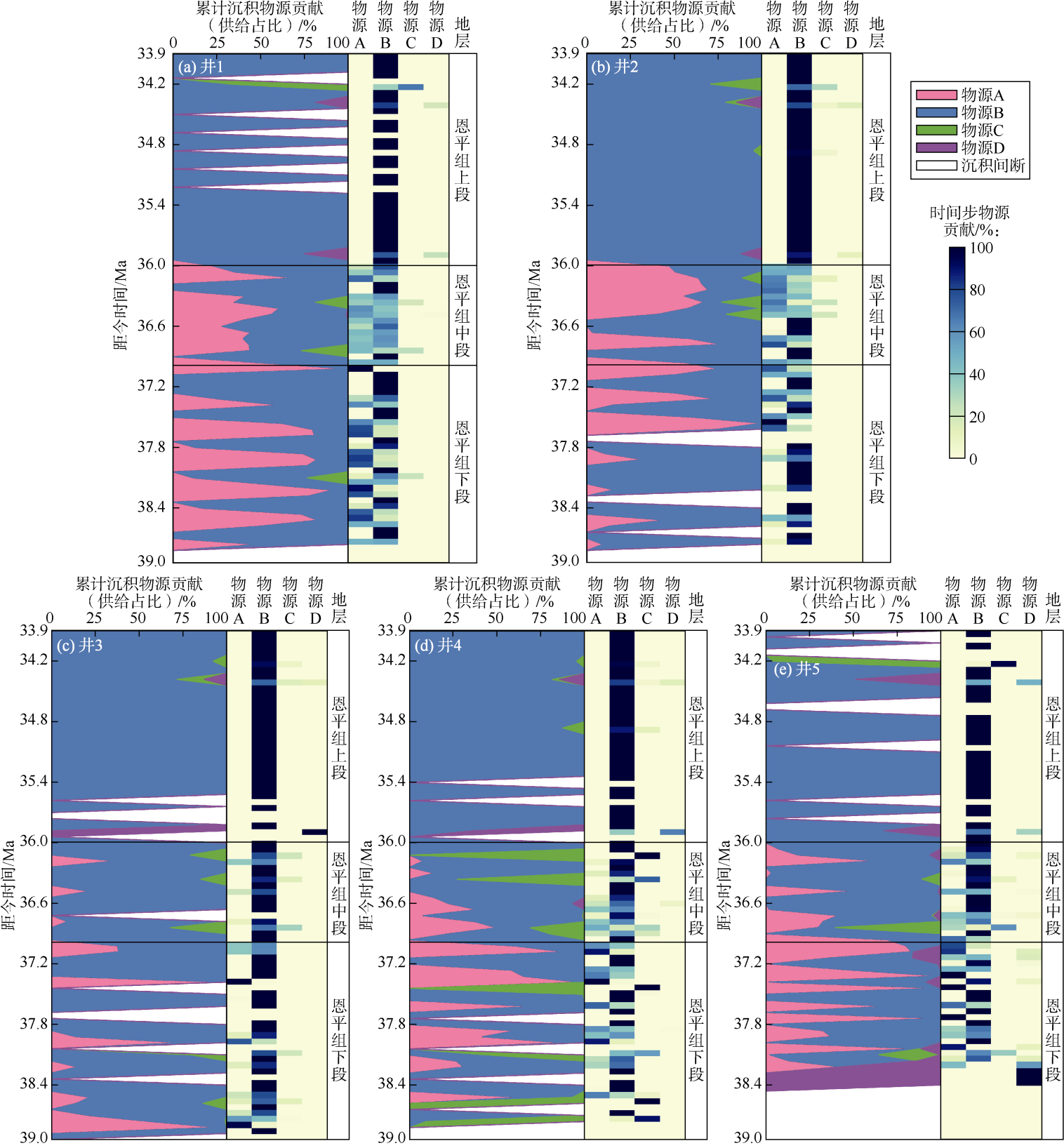
利用模型的“时空物源标签”功能,可追踪不同物源沉积物在盆地内的迁移路径和最终堆积位置。沿白云凹陷由近源到远源方向布置5口代表性虚拟井(井1—井5),其相对于主要物源B的距离由近到远依次增大(见图5c),并统计各井物源贡献随时间的演化特征(见图8,其中物源A—C对应图5所示3大主要物源A—C,物源D为次要物源的归并项,对应恩平组下、中、上段的L、M、U类次要物源)。总体而言,近源井(井1—井3)长期由单一物源主导,而远源井(井4、井5)表现为多物源交替供给。
图8 5口虚拟井沉积物源贡献随时间变化特征图(虚拟井位置见图5c

各子图左侧为各虚拟井处累计沉积物源贡献占比随时间变化的面积图,显示各井累计沉积物中物源A、B、C、D的相对组成;右侧为对应的时间步物源贡献热力图,以颜色深浅指示各物源在每一沉积时期的相对贡献率大小;物源A、B、C分别对应图5所示A、B、C 3大物源;物源D为次要物源汇总(即图5中L、M、U类次要物源的归并)

井1和井2的沉积物主要来自物源B,物源A次之,几乎完全由这两物源供给,其余物源贡献可忽略。井1中物源B始终占高比例,多期达到100%,物源A虽偶尔占比超过50%,总体仍明显低于B。井2与井1类似,物源B绝对主导,物源A仅在极少时期略有贡献。井3的沉积物几乎完全来自物源B,多个时期B贡献率达100%,仅在个别时段出现少量的物源A和C贡献,物源D总体较弱,但在距今约36 Ma左右出现阶段性增强。这表明在近物源B区域,物源B凭借区位优势和稳定供给成为绝对主导,其他物源处于次要地位。图8中井1—井3的物源贡献随时间变化曲线几乎为单一颜色(物源B),清楚印证了物源B在大部分沉积时期的主导作用。
相比之下,井4和井5因远离物源B,在早—中期表现出更多元的物源组合。井4中除物源B外,物源C贡献尤为突出,多个时段由物源C完全主导(贡献率100%),物源A在个别时期也达到较高比例(峰值近90%),物源D始终贡献甚微。井5则呈现明显的物源交替,沉积初期由次要物源D完全主导,随后若干时段转由物源A主导,至沉积中后期又重新以物源B为主。整体来看,井5经历了物源A、B、D先后主导的不同时期,物源C仅零星贡献。
这种多物源阶段性交替表明,在盆地远端或邻近次级物源区,物源供给格局易随时间发生转换:当某一主物源供给衰减或中断时,其他物源可在特定阶段成为主要沉积物供应者。同时,不同物源在某些时期可能协同供给(如井4中物源B和C并存,井1和井2中物源A与B共同供给),形成叠加的沉积记录。上述模拟结果定量刻画了各物源供给比例随时间的变化规律,揭示了复杂多物源体系中物源之间竞争、协同与交替的动态机制,为深入理解多物源沉积体系的演化提供了重要参考。

3.3 沉积控制因素与正演模拟法适用性分析

模拟结果表明,相对海平面的周期性升降与沉积厚度变化并不同步,二者无固定的时间滞后关系:各虚拟井沉积厚度仅在特定时期显著增加,大部分时间厚度增长趋于停滞,说明海平面波动与沉积速率的相关性不明显。这意味着,本区海平面的变化并非沉积速率和厚度的直接主控因素,沉积记录对海平面升降的响应相当复杂,并非简单的线性模式。相反,沉积物供应速率、流动条件、陆架坡折带宽度等因素的综合作用对深水区沉积厚度的时空分布可能更为关键[28,41]。前人研究指出,深水砂体沉积与海平面变化的对应关系远低于传统假设,沉积物输送与堆积过程更多受控于物源供给路径的稳定性和持续性等因素[42]
相比基准面升降,构造沉降对沉积体系的影响更为持久直接。盆地构造沉降决定了可容空间创造的速率和格局,进而从根本上控制沉积厚度和相带展布。模型模拟的厚度结果与实测趋势高度吻合(见图6),说明构造沉降控制下可容空间演化是重塑区域沉积格局的关键因素。因此可推断,构造沉降速率高的区域更易长期堆积形成厚层序;而构造抬升或沉降减缓区则可能出现沉积间断或层序变薄。模型定性重现了这种因沉降差异导致的沉积响应规律,相对于海平面变化,构造背景更直接地控制了恩平组的沉积充填过程。
气候变化主要通过影响物源区的剥蚀速率和物质供给量而间接作用于沉积记录。本次模拟未将降雨强度、风化作用等气候因素显式设置为随时间变化的参数,而是隐含在相对稳定的物源供给条件中。然而,地质证据表明气候波动会导致物源区沉积物产出强度和颗粒特征改变,在地层中留下可识别的信号[12],并可能引起多物源体系中各物源供给强度的此消彼长[13]。因此,今后分析沉积记录时需考虑气候变化对物源供给和沉积过程的调控作用,并在模型中引入相关参数,以全面评估沉积体系对外部驱动的响应。
与传统依赖有限静态地质记录推测沉积过程的方法相比,基于物理过程的SFM可连续再现从源区剥蚀、物质输运到汇区沉积的完整演化过程(包括沉积物搬运路径随时间的动态变化),为不完整的地层记录提供连续的时空填充,大幅提高源—汇过程表征的时空分辨率。借助正演模拟,许多传统方法难以识别的高频沉积变化得以捕捉[19],这种时空动态的精细刻画使我们能够发现以往基于有限实测点难以察觉的细节过程。
针对多物源体系,SFM模型内置的“时空物源标签”机制为不同物源的沉积物赋予唯一标记,实现了各物源沉积物搬运路径和最终沉积位置的显式追踪。模型可直接输出整个盆地各物源沉积物的空间分布及其随时间变化的贡献比例,从而高分辨率定量识别复杂体系中多物源沉积贡献。这一优势有效克服了传统物源示踪因露头、钻井数据稀少及判识指标多解所带来的不确定性和主观干扰。本研究利用多物源标签技术成功厘清了各物源对凹陷不同区域沉积充填的贡献差异,为物源复杂地区的沉积过程分析提供了可靠依据。
此外,地层正演模拟可将构造运动、基准面变化、气候波动等外部驱动集成在统一框架中,研究者能够灵活调节各驱动参数以观察沉积响应,从而有效判别沉积演化的主控因素。这是传统静态地质分析难以实现的。更重要的是,SFM生成的三维沉积数据内部高度自洽:所有地层厚度和相态分布均由统一的物理过程模拟产生,避免了传统拼合零散证据导致的矛盾。
当然,本研究采用的正演模型在源—汇动态分析中仍有一定局限。模型主要聚焦盆地内部的沉积物搬运与堆积,源区侵蚀过程的刻画相对简化。这意味着当物源区剥蚀速率或供给量出现较大波动而模型输入保持恒定时,模拟结果可能低估这些变化对沉积格局的影响。为弥补不足,可考虑将SFM与地貌演化模型耦合,例如引入pyBadlands显式模拟源区降雨侵蚀和径流下切过程[36-37],更真实地重现从源区剥蚀到汇区沉积的完整源—汇演化。在此基础上,模型预测的准确性和适用范围有望进一步提升,使该方法能在更多深水盆地的源—汇分析和储层预测中发挥更大作用。

3.4 深水油气勘探启示与正演模拟法应用前景

首先,正演模型成功重现了恩平组各沉积阶段的沉积体系展布,为深水区砂体分布预测提供了依据。尤其在恩平组沉积晚期,模型重建显示北部远端物源进入后,主要沉积中心北移至白云凹陷北部深水区,并发育大规模三角洲前积砂体,沉积范围显著扩大。这一结果与前人提出的恩平组沉积晚期大型三角洲发育特征一致[31],意味着凹陷北部远离物源的深水区可能存在大面积优质储层砂体,是下一步勘探的潜在重点目标。
其次,模型揭示的多物源交替供给规律对识别隐蔽的岩性油气藏具有指导意义。模拟结果显示,在盆地不同时空位置,次级物源也可能在特定时期主导沉积。例如,远离主物源B的井5所在区域,沉积初期完全由次要物源D供给,形成了一套小规模的孤立砂体。传统以单一物源为假设的分析可能忽略这类由次级物源贡献形成的砂质沉积,但在适当的圈闭条件下(如构造遮挡或岩性尖灭),这些砂体同样可能构成有效的岩性-地层油气藏[25]
另外,模型体现了物源“竞争”与交替对储层发育的影响:强势物源持续占优时期,沉积物组成和相带展布主要由单一物源控制,所形成砂体的连通性和连续性较高;而在多物源互动阶段,不同来源沉积物间隔叠置,往往形成厚度和分布不均的砂层组合。因此,在实际勘探中,近物源区应重点关注由单一物源长期供给形成的连续厚层砂体;远物源区则需结合高时间分辨率的分期解释,关注多期不同物源砂体交替叠置形成的复合储层。特别是在评价储层物性时,应考虑源区差异导致的组分和粒度分选差异,从而影响储层孔隙度和渗透率。模型提供的定量分源沉积信息有助于评估不同物源沉积单元所构成储层的非均质性。
最后,本文建立的多物源SFM正演模拟方法对深水少井区的勘探部署具有重要应用前景。在勘探程度低的深水区,由于钻井资料有限且深层地震分辨率低,传统沉积相分析和储层预测存在较大不确定性[3]。沉积正演模拟通过融合有限的地震、测井资料校准模型,填补资料空白,提供定量/半定量的沉积过程预测。模型模拟的沉积体系三维展布及其时空演化信息也弥补了实测数据不足,为评价深水区隐蔽的岩性油气藏提供了新技术手段。例如,对于尚未钻探的深水区块,可根据模型预测的沉积厚度高值区和砂体富集区优先部署探井,提高勘探效率并降低风险。同时,模型输出的各物源沉积贡献及其随时间变化,为分析深水区生烃岩与储集体的时空配置关系提供了线索:物源供给格局的改变常伴随沉积环境由富砂向富泥转变,暗示不同阶段生烃潜力和储层发育强度存在差异。

4 结论

本研究提出并验证了一种基于地层正演模拟的源—汇系统动态定量分析方法。在古地貌、构造沉降、基准面变化和多物源供给等约束下建立三维SFM模型,经地震、测井等实测资料校准,合理重现恩平组各沉积阶段的地层厚度分布和沉积格局。利用模型内置的“时空物源标签”技术,为不同物源沉积物赋予唯一标记,实现各物源沉积贡献的精确追踪,建立了源—汇系统动态演化的定量分析框架。
模拟结果揭示了恩平组沉积体系的时空演化特征:早期沉积体系主要受白云凹陷周缘近源多点供给控制;中期随着北部、西北物源供给明显增强,沉积范围逐渐扩张;晚期北部远端古珠江物源大规模进入凹陷,形成广泛展布的三角洲前积砂体。这一演化过程反映出物源供给由近源多点逐渐向北部单一远源集中转变。时空物源标签的定量结果进一步表明,不同时期各物源对不同区域的沉积贡献存在显著差异,为恩平组砂体的时空分布提供了量化依据。
恩平组沉积晚期发育的大型三角洲砂体指示白云凹陷深水区可能广泛存在优势相砂体。这些砂体厚度大、连通性好,是潜在的主要储集层单元。由主、次级物源交替供砂形成的局部砂层组合可能形成隐蔽的岩性油气藏,值得重点关注。模型分析进一步揭示了恩平组砂体形成的主控因素:构造沉降和古地貌主导盆地可容空间与沉积展布,物源供给决定砂体规模与物性,基准面升降仅起次要调制作用。时空物源标签结果表明,近源区常由单一物源长期主导,远源区则表现为多物源交替叠置,易形成复合储层。综上所述,本研究建立的SFM动态定量分析框架为深时源—汇系统的动态演化提供了过程化的定量表征与约束。这一框架为类似低勘探程度深水区的储层预测提供了新的技术思路。
[1]
温志新, 王建君, 王兆明, 等. 世界深水油气勘探形势分析与思考[J]. 石油勘探与开发, 2023, 50(5): 924-936.

DOI

WEN Zhixin, WANG Jianjun, WANG Zhaoming, et al. Analysis of the world deepwater oil and gas exploration situation[J]. Petroleum Exploration and Development, 2023, 50(5): 924-936.

DOI

[2]
张功成, 杨东升, 郭帅, 等. 基岩潜山三元主导油气成藏模式: 兼论南海北部深水区勘探新领域[J]. 天然气地球科学, 2023, 34(12): 2045-2061.

DOI

ZHANG Gongcheng, YANG Dongsheng, GUO Shuai, et al. The formation of oil and gas in basement buried hills with its model of three-element controlling reservoir and the frontiers of deep water oil and gas exploration in the northern South China Sea[J]. Natural Gas Geoscience, 2023, 34(12): 2045-2061.

DOI

[3]
谢玉洪. 南海北部陆缘盆地深水区油气勘探新认识及攻关方向[J]. 天然气工业, 2024, 44(1): 13-25.

XIE Yuhong. New insights and future research focuses on oil and gas exploration in the continental margin deepwater area of the northern South China Sea[J]. Natural Gas Industry, 2024, 44(1): 13-25.

[4]
贾承造, 王祖纲, 姜林, 等. 中国油气勘探开发成就与未来潜力: 深层、深水与非常规油气: 专访中国科学院院士、石油地质与构造地质学家贾承造[J]. 世界石油工业, 2023, 30(3): 1-8.

JIA Chengzao, WANG Zugang, JIANG Lin, et al. Achievements and future potential for oil & gas exploration and development in China: Deep-formation, deep-water and unconventional reservoirs: Interview with JIA Chengzao, Academician of the CAS, geologist in petroleum geology and structure[J]. World Petroleum Industry, 2023, 30(3): 1-8.

[5]
唐武, 谢晓军, 熊连桥, 等. 陆架边缘三角洲-深水扇源汇耦合关系及成因机制: 以珠江口盆地白云南洼古近系珠海组为例[J]. 石油勘探与开发, 2024, 51(3): 513-525.

DOI

TANG Wu, XIE Xiaojun, XIONG Lianqiao, et al. Coupling relationship and genetic mechanisms of shelf-edge delta and deep-water fan source-to-sink: A case study in Paleogene Zhuhai Formation in south subsag of Baiyun Sag, Pearl River Mouth Basin, China[J]. Petroleum Exploration and Development, 2024, 51(3): 513-525.

[6]
MEADE R H. Sources, sinks, and storage of river sediment in the Atlantic drainage of the United States[J]. The Journal of Geology, 1982, 90(3): 235-252.

[7]
ALLEN P A. From landscapes into geological history[J]. Nature, 2008, 451(7176): 274-276.

DOI

[8]
SADLER P M. Sediment accumulation rates and the completeness of stratigraphic sections[J]. The Journal of Geology, 1981, 89(5): 569-584.

DOI

[9]
PAOLA C, GANTI V, MOHRIG D, et al. Time not our time: Physical controls on the preservation and measurement of geologic time[J]. Annual Review of Earth and Planetary Sciences, 2018, 46: 409-438.

DOI

[10]
HELLAND-HANSEN W, SØMME T O, MARTINSEN O J, et al. Deciphering earth’s natural hourglasses: Perspectives on source-to-sink analysis[J]. Journal of Sedimentary Research, 2016, 86(9): 1008-1033.

DOI

[11]
XU J, STOCKLI D F, SNEDDEN J W. Enhanced provenance interpretation using combined U-Pb and ( U-Th) /He double dating of detrital zircon grains from lower Miocene strata, proximal Gulf of Mexico Basin, North America[J]. Earth and Planetary Science Letters, 2017, 475: 44-57.

DOI

[12]
王策, 崔贺旗, 曾乐田, 等. 马尼拉海沟北部沉积物物源示踪: 来自碎屑锆石年代学的评估[J]. 中国科学: 地球科学, 2023, 53(1): 41-54.

WANG Ce, CUI Heqi, ZENG Letian, et al. Provenance of sediments in the northern Manila Trench: An assessment from detrital zircon geochronology[J]. SCIENCE CHINA Earth Sciences, 2023, 66(1): 41-53.

DOI

[13]
ROMANS B W, CASTELLTORT S, COVAULT J A, et al. Environmental signal propagation in sedimentary systems across timescales[J]. Earth-Science Reviews, 2016, 153: 7-29.

DOI

[14]
ARMITAGE J J, DULLER R A, WHITTAKER A C, et al. Transformation of tectonic and climatic signals from source to sedimentary archive[J]. Nature Geoscience, 2011, 4(4): 231-235.

DOI

[15]
STRAUB K M, DULLER R A, FOREMAN B Z, et al. Buffered, incomplete, and shredded: The challenges of reading an imperfect stratigraphic record[J]. Journal of Geophysical Research: Earth Surface, 2020, 125(3): e2019JF005079.

[16]
TETZLAFF D M, HARBAUGH J W. Simulating clastic sedimentation[M]. New York: Van Nostrand Reinhold, 1989.

[17]
BURGESS P M, ALLEN P A. A forward-modelling analysis of the controls on sequence stratigraphical geometries[J]. Geological Society, London, Special Publications, 1996, 103(1): 9-24.

DOI

[18]
刘可禹, 刘建良. 盆地沉积充填演化与含油气系统耦合模拟方法在超深层油气成藏模拟中的应用: 以四川盆地中部震旦系灯影组为例[J]. 石油学报, 2023, 44(9): 1445-1458.

DOI

LIU Keyu, LIU Jianliang. Application of basin modeling method coupling sedimentary filling evolution with petroleum system in simulating ultra-deep oil-gas accumulations: A case study of Sinian Dengying Formation in central Sichuan Basin[J]. Acta Petrolei Sinica, 2023, 44(9): 1445-1458.

DOI

[19]
MAHMUDOVA A, CIVA A, CARONNI V, et al. Modelling parametric uncertainty in large-scale stratigraphic simulations[J]. Scientific Reports, 2023, 13(1): 817.

[20]
SUN Z, ZHONG Z H, ZHOU D, et al. Dynamics analysis of the Baiyun Sag in the Pearl River Mouth Basin, north of the South China Sea[J]. Acta Geologica Sinica(English Edition), 2008, 82(1): 73-83.

[21]
XIE H, ZHOU D, LI Y P, et al. Cenozoic tectonic subsidence in deepwater sags in the Pearl River Mouth Basin, northern South China Sea[J]. Tectonophysics, 2014, 615/616: 182-198.

DOI

[22]
SUN Z, XU Z Y, SUN L T, et al. The mechanism of post-rift fault activities in Baiyun Sag, Pearl River Mouth Basin[J]. Journal of Asian Earth Sciences, 2014, 89: 76-87.

DOI

[23]
LIU C, CLIFT P D, CARTER A, et al. Controls on modern erosion and the development of the Pearl River drainage in the late Paleogene[J]. Marine Geology, 2017, 394: 52-68.

DOI

[24]
卫哲, 向绪洪, 谢世文, 等. 珠江口盆地白云凹陷古近系源-汇系统耦合及时-空演化[J]. 吉林大学学报(地球科学版), 2024, 54(6): 1927-1939.

WEI Zhe, XIANG Xuhong, XIE Shiwen, et al. Source-to-sink system coupling and time-space evolution of Paleogene in Baiyun Sag, Pearl River Mouth Basin[J]. Journal of Jilin University (Earth Science Edition), 2024, 54(6): 1927-1939.

[25]
张功成, 陈莹, 杨海长, 等. 恩平组岩性地层圈闭: 白云凹陷深水区天然气勘探新领域[J]. 中国海上油气, 2015, 27(6): 1-9.

ZHANG Gongcheng, CHEN Ying, YANG Haizhang, et al. Stratigraphic-lithologic traps in the Enping Formation: A new exploration field in deep water area of the Baiyun sag, Pearl River Mouth Basin[J]. China Offshore Oil and Gas, 2015, 27(6): 1-9.

[26]
米立军, 张忠涛, 庞雄, 等. 南海北部陆缘白云凹陷油气富集规律及主控因素[J]. 石油勘探与开发, 2018, 45(5): 902-913.

DOI

MI Lijun, ZHANG Zhongtao, PANG Xiong, et al. Main controlling factors of hydrocarbon accumulation in Baiyun Sag at northern continental margin of South China Sea[J]. Petroleum Exploration and Development, 2018, 45(5): 902-913.

[27]
WANG W, YANG X H, BIDGOLI T S, et al. Detrital zircon geochronology reveals source-to-sink relationships in the Pearl River Mouth Basin, China[J]. Sedimentary Geology, 2019, 388: 81-98.

DOI

[28]
ZENG Z W, ZHU H T, YANG X H, et al. Multistage progradational clinoform-set characterisation and evolution analysis of the Early Oligocene in the Baiyun Sag, Pearl River Mouth Basin, South China Sea[J]. Marine and Petroleum Geology, 2020, 112: 104048.

DOI

[29]
李成海, 王家豪, 柳保军, 等. 珠江口盆地白云凹陷古近系沉积相类型[J]. 沉积学报, 2014, 32(6): 1162-1170.

LI Chenghai, WANG Jiahao, LIU Baojun, et al. Types and distribution of the Paleogene sedimentary facies in Baiyun depression of Pearl River Mouth Basin[J]. Acta Sedimentologica Sinica, 2014, 32(6): 1162-1170.

[30]
曾智伟, 朱红涛, 杨香华, 等. 珠江口盆地白云凹陷恩平组物源转换及沉积充填演化[J]. 地球科学, 2017, 42(11): 1936-1954.

ZENG Zhiwei, ZHU Hongtao, YANG Xianghua, et al. Provenance transformation and sedimentary evolution of Enping Formation, Baiyun Sag, Pearl River Mouth Basin[J]. Earth Science, 2017, 42(11): 1936-1954.

[31]
曾智伟, 杨香华, 朱红涛, 等. 白云凹陷恩平组沉积晚期大型三角洲发育特征及其意义[J]. 地球科学, 2017, 42(1): 78-92.

ZENG Zhiwei, YANG Xianghua, ZHU Hongtao, et al. Development characteristics and significance of large delta of Upper Enping Formation, Baiyun Sag[J]. Earth Science, 2017, 42(1): 78-92.

[32]
郭帅, 杨海长, 曾清波, 等. 白云凹陷恩平组南部物源研究及其油气地质意义[J]. 海洋地质前沿, 2020, 36(6): 56-63.

GUO Shuai, YANG Haizhang, ZENG Qingbo, et al. Provenance of Enping Formation in the southern Baiyun Sag, Pearl River Mouth Basin and its implications for petroleum geology[J]. Marine Geology Frontiers, 2020, 36(6): 56-63.

[33]
韩银学, 陈莹, 杨海长, 等. 白云凹陷恩平组 “源-汇” 体系及其对油气勘探的影响[J]. 中国石油勘探, 2017, 22(2): 25-34.

HAN Yinxue, CHEN Ying, YANG Haizhang, et al. “Source to sink” of Enping Formation and its effects on oil and gas exploration in Baiyun Sag, Pearl River Mouth Basin[J]. China Petroleum Exploration, 2017, 22(2): 25-34.

[34]
ZENG Z W, ZHU H T, YANG X H, et al. Using seismic geomorphology and detrital zircon geochronology to constrain provenance evolution and its response of Paleogene Enping Formation in the Baiyun Sag, Pearl River Mouth Basin, South China Sea: Implications for paleo-Pearl River drainage evolution[J]. Journal of Petroleum Science and Engineering, 2019, 177: 663-680.

DOI

[35]
HU K L, DING P X, WANG Z B, et al. A 2D/3D hydrodynamic and sediment transport model for the Yangtze Estuary, China[J]. Journal of Marine Systems, 2009, 77(1/2): 114-136.

DOI

[36]
SALLES T, DUCLAUX G. Combined hillslope diffusion and sediment transport simulation applied to landscape dynamics modelling[J]. Earth Surface Processes and Landforms, 2015, 40(6): 823-839.

DOI

[37]
SALLES T. Badlands: A parallel basin and landscape dynamics model[J]. SoftwareX, 2016, 5: 195-202.

DOI

[38]
刘可禹, 高建磊, 刘建良. 一种源-汇系统定量评价方法: CN202111261444.7[P]. 2022-01-21.

LIU Keyu, GAO Jianlei, LIU Jianliang. A quantitative evaluation method for source-to-sink system: CN202111261444.7[P]. 2022-01-21.

[39]
LI Y J, JIANG Z L, LIU H, et al. Using element geochemistry and detrital zircon geochronology to constrain provenance of the Eocene sediments in the deep-water area of the Pearl River Mouth Basin, South China Sea[J]. Journal of Asian Earth Sciences, 2020, 204: 104501.

DOI

[40]
高阳东, 朱伟林, 彭光荣, 等. 珠江口盆地白云凹陷烃源岩评价及油气资源分布预测[J]. 石油勘探与开发, 2024, 51(5): 986-996.

DOI

GAO Yangdong, ZHU Weilin, PENG Guangrong, et al. Evaluation of source rocks and prediction of oil and gas resources distribution in Baiyun Sag, Pearl River Mouth Basin, China[J]. Petroleum Exploration and Development, 2024, 51(5): 986-996.

[41]
ZHANG J Y, COVAULT J, PYRCZ M, et al. Quantifying sediment supply to continental margins: Application to the Paleogene Wilcox Group, Gulf of Mexico[J]. AAPG Bulletin, 2018, 102(9): 1685-1702.

DOI

[42]
HARRIS A D, BAUMGARDNER S E, SUN T, et al. A poor relationship between sea level and deep-water sand delivery[J]. Sedimentary Geology, 2018, 370: 42-51.

DOI

文章导航

/