石油工程

基于水力压裂现场实验室的致密砾岩人工缝网特征

  • 覃建华 , 1, 2, 3 ,
  • 鲜成钢 2, 4 ,
  • 张景 1, 2 ,
  • 梁天博 , 2, 4 ,
  • 王文中 2, 5 ,
  • 李思远 1 ,
  • 张津宁 6 ,
  • 张阳 6 ,
  • 周福建 2, 4
展开
  • 1 中国石油新疆油田公司勘探开发研究院,新疆克拉玛依 834000
  • 2 中国石油大学(北京)非常规油气科学技术研究院,北京 102249
  • 3 西南石油大学油气藏地质及开发工程全国重点实验室,成都 610599
  • 4 中国石油大学(北京)油气资源与工程全国重点实验室,北京 102249
  • 5 中国石油长庆油田公司苏里格气田开发分公司,西安 710018
  • 6 中国石油大学(北京)克拉玛依校区,新疆克拉玛依 834000
梁天博(1986-),男,北京市人,博士,中国石油大学(北京)非常规油气科学技术研究院副研究员,主要从事致密储层改造与提高采收率研究。地址:北京市昌平区府学路18号,中国石油大学(北京)非常规油气科学技术研究院,邮政编码:102249。E-mail:

覃建华(1970-),男,四川宣汉人,博士,中国石油新疆油田公司勘探开发研究院教授级高级工程师,主要从事油气田开发方面的研究工作。地址:新疆克拉玛依市准噶尔29号,中国石油新疆油田公司勘探开发研究院,邮政编码:834000。E-mail:

Office editor: 刘恋

收稿日期: 2024-09-05

  修回日期: 2025-01-20

  网络出版日期: 2025-02-07

基金资助

国家自然科学基金面上项目(52274051)

中国石油-中国石油大学(北京)战略合作项目(ZLZX2020-01)

Characteristics of hydraulic fracture network in the tight conglomerate reservoir based on a hydraulic fracturing test site

  • QIN Jianhua , 1, 2, 3 ,
  • XIAN Chenggang 2, 4 ,
  • ZHANG Jing 1, 2 ,
  • LIANG Tianbo , 2, 4 ,
  • WANG Wenzhong 2, 5 ,
  • LI Siyuan 1 ,
  • ZHANG Jinning 6 ,
  • ZHANG Yang 6 ,
  • ZHOU Fujian 2, 4
Expand
  • 1 Research Institute of Exploration and Development, PetroChina Xinjiang Oilfield Company, Karamay 834000, China
  • 2 Unconventional Petroleum Research Institute, China University of Petroleum (Beijing), Beijing 102249, China
  • 3 State Key Laboratory of Oil and Gas Reservoir Geology and Exploitation, Southwest Petroleum University, Chengdu 610599
  • 4 State Key Laboratory of Petroleum Resources and Engineering, China University of Petroleum (Beijing), Beijing 102249, China
  • 5 China National Petroleum Corporation Changqing Oilfield Sulige Gas Field Development Branch, Xi’an 710018, China
  • 6 China University of Petroleum (Beijing) at Karamay, Karamay 834000, China

Received date: 2024-09-05

  Revised date: 2025-01-20

  Online published: 2025-02-07

摘要

为明确玛湖致密砾岩储层水力压裂后缝网发育特征,借鉴北美水力压裂试验场的成功经验,在玛131井区三叠系百口泉组二段(T1b2)和三段(T1b3)建立水力压裂现场实验室,共实施12口水平井和1口大斜度取心井,根据取心井MaJ02岩心裂缝CT扫描、成像测井以及岩心直接观测结果,结合示踪剂监测资料,研究水力压裂缝产状、连通情况、扩展规律和主控因素。研究表明:①水力压裂形成张性和剪切两种性质的裂缝,张性缝近似平行于最大水平主应力方向,自井筒射孔簇最远可延伸50 m;剪切缝分布于张性缝之间,大部分受缝间诱导应力场影响呈走滑剪切模式,部分呈共轭成对出现,整体上压裂缝呈先张后剪、张剪相间、剪切为主的特征。②示踪剂监测结果表明,生产早期井间普遍存在连通,随着生产的进行,缝内静压力逐渐降低,井间连通性下降。③岩性和压裂参数影响水力裂缝密度,泥岩夹层水力裂缝密度低于砾岩,并限制裂缝的扩展;更大的改造规模、更小的簇间距可提高裂缝密度,是提高单井产量的重要方向。

本文引用格式

覃建华 , 鲜成钢 , 张景 , 梁天博 , 王文中 , 李思远 , 张津宁 , 张阳 , 周福建 . 基于水力压裂现场实验室的致密砾岩人工缝网特征[J]. 石油勘探与开发, 2025 , 52(1) : 217 -228 . DOI: 10.11698/PED.20240580

Abstract

In order to identify the development characteristics of fracture network in tight conglomerate reservoir of Mahu after hydraulic fracturing, a hydraulic fracturing test site was set up in the second and third members of Triassic Baikouquan Formation (T1b2 and T1b3) in Ma-131 well area, which learned from the successful experience of hydraulic fracturing test sites in North America (HFTS-1). Twelve horizontal wells and a high-angle cored well MaJ02 were drilled. The occurrence, connection, propagation law and major controlling factors of hydraulic fractures were analyzed by comparing results of CT scans, imaging logs, direct observation of cores from Well MaJ02, and combined with tracer monitoring data. Results indicate that: (1) Two types of fractures have developed by hydraulic fracturing, i.e. tensile fractures and shear fractures. Tensile fractures are approximately parallel to the direction of the maximum horizontal principal stress, and propagate less than 50 m from the perforation cluster. Shear fractures are distributed among tensile fractures and mainly in the strike-slip mode due to the induced stress field among tensile fractures, and some of them are in conjugated pairs. Overall, tensile fractures alternate with shear fractures, with shear fractures dominated and activated after tensile ones. (2) Tracer monitoring results indicate that communication between wells was prevalent in the early stage of production, and the static pressure in the fracture gradually decreased and the connectivity between wells reduced as production progressed. (3) Density of hydraulic fractures is mainly affected by the lithology and fracturing parameters, which is smaller in the mudstone than the conglomerate. Larger fracturing scale and smaller cluster spacing lead to a higher fracture density, which are important directions to improve the well productivity.

0 引言

北美页岩气革命成功使得非常规油气成为油气勘探开发的重要方向。由于非常规油气储层孔隙度和渗透率低,通常需采用水力压裂等技术进行改造才能实现有效开采[1]。直接观测储层内水力裂缝网络对验证目前水力裂缝扩展理论与数值模拟方法、优化水力压裂施工参数至关重要。为此,美国针对页岩储层开展了水力压裂试验场(HFTS)研究,其中,在得克萨斯州二叠系米德兰盆地的第1期试验中,针对已压裂的11口水平井井组进行了大斜度井取心工作,试验观测内容包括[2-9]:①综合成像测井、CT扫描和岩心观察,获得水力裂缝产状与空间分布特征;②利用水力裂缝表面的“羽纹结构”(Plume Structure),确定水力裂缝延伸方向与来源;③收集各水力裂缝面内支撑剂,获得支撑剂运移与铺置特征;④利用液体示踪剂与支撑剂示踪剂,明确各井水力裂缝连通情况与波及范围等。直观观测水力裂缝发育情况揭示了很多新认知,有助于现场压裂设计优化以提高致密油气井开发效率:①水力裂缝存在“裂缝群”(Fracture Swarm),而且水力裂缝密度远大于射孔簇密度;②激活的天然裂缝是形成复杂水力裂缝网络的主要原因;③存在共轭剪切缝,而且水力裂缝在发育过程中会出现分支或分叉行为;④支撑剂运移距离有限,主要分布于射孔簇近端与趾端,且竖直方向运移与铺置距离十分有限。目前关于砾岩储层水力裂缝真实展布特征的取心研究还处于空白阶段。
准噶尔盆地玛湖地区致密砾岩储层探明石油地质储量7.9×108 t,具有巨大的开发潜力。现阶段对玛湖地区砾岩储层水平井体积压裂开发的机理还存在诸多疑问,需要开展水力压裂现场试验,明确砾岩中水力裂缝成缝、成网、支撑特征,揭示压裂工艺对水力裂缝网络与产量的影响规律,支撑玛湖地区致密砾岩油增产改造及开发优化。
玛湖地区玛131井区的水力压裂现场实验室平台井位部署条件及水力裂缝监测条件与美国HFTS第1期试验场相近,具备压裂后采用大斜度井取心的条件。本文借鉴北美HFTS成功取心经验,在玛131井区三叠系百口泉组开展取心研究,设计MaJ02大斜度取心井,对2#平台4口井压裂后形成的水力缝网开展取心试验。通过对比取心井MaJ02岩心裂缝CT扫描、成像测井以及岩心直接观测结果,结合示踪剂监测资料,明确取心井裂缝性质、产状及缝网密度,探索压裂过程中缝网形成模式和扩展规律,以及影响砾岩缝网发育的地质因素和工程因素。

1 玛131井区水力压裂现场实验室概况

2018年3月在玛131井区开始建设中国首个水力压裂现场实验室,面积1.5 km2,石油地质储量103×104 t,共部署12口水平井(见图1a)。玛131井区开发层系为三叠系百口泉组二段(T1b2)和三段(T1b3),地层厚度100~130 m,发育两套油层,油层纵向顶底跨度45~55 m,中间由红色湖相泥岩隔层分隔,隔层厚度8~12 m;T1b3层井距100 m、部署7口水平井,T1b2层井距150 m、部署5口水平井,两套井网在空间上立体交错(见图1b)。玛131井区油层厚度大于玛湖地区平均水平,平面连续性好:T1b2油层厚6~8 m,主力单油层厚4~6 m;T1b3油层厚14~16 m,主力单油层厚8~12 m;T1b2与T1b3油层延伸长度均大于2 000 m。玛131井区T1b2层孔隙度为8.6%~9.2%,渗透率为(0.06~0.86)×10−3 μm2,含油饱和度为50.3%~53.1%,脆性指数70~75;T1b3层孔隙度为9.5%~10.1%,渗透率为(0.05~1.54)×10−3 μm2,含油饱和度为53.0%~59.4%,脆性指数75~80。该区的现地应力状态为正断层机制,垂向应力82~86 MPa,水平最大主应力为65~72 MPa,大致呈东西向,水平最小主应力52~55 MPa,水平两向应力差11~17 MPa,地层中天然裂缝不发育,水力压裂形成复杂缝网的能力弱。两套开发层系物性、含油性、可压性均属于玛湖地区二类油藏平均水平,具有代表性。
图1 玛131井区井位部署图
玛131井区于2019年6—8月进行水力压裂,水平段改造长度1 500~1 900 m,12口水平井累计压裂331段,平均单段段长64 m,压裂采用桥塞射孔联作分段压裂工艺,压裂液为滑溜水+胍胶体系,总压裂液量433 216 m3,总加砂量28 198.7 m3,加砂强度0.99~1.88 m3/m,支撑剂主体采用0.425~0.850 mm(20/40目)石英砂。主体采用单段3簇压裂方式,另外设计单段2簇与单段6簇压裂作对比试验,设计簇间距分别为20,10,30 m。MaHW1242井采用限流法压裂;MaHW1243、MaHW1244井采用暂堵压裂技术,以实现已有裂缝的缝口封堵完成缝间转向,或实现缝内封堵以完成缝内转向;MaHW1243、MaHW1248井采用非放射性化学示踪剂监测技术,在不同监测层/段加入示踪剂,通过对压裂返排液进行取样及色谱分析检测得到示踪剂产出图,以观测单井裂缝发育情况及井间裂缝连通情况。玛131井区具体施工参数如表1所示。
表1 玛131井区压裂施工参数
平台
编号
井号 层位 改造
段长/m
压裂
段数
簇数 实际簇
间距/m
总加砂
量/m3
总加液
量/m3
加砂强度/
(m3·m-1)
单簇加砂
量/m3
分簇压裂方式 试验设置
1 MaHW1241 T1b2 1 748 26 72 24.8 2 125 34 521.4 1.22 29.5 单段3簇,设计簇间距20 m
1 MaHW1242 T1b2 1 753 24 136 13.0 3 245 48 789.6 1.85 23.9 单段6簇,设计簇间距10 m 限流压裂
1 MaHW1246 T1b3 1 898 33 95 20.0 1 900 24 274.5 1.00 20.0 单段3簇,设计簇间距20 m
1 MaHW1247 T1b3 1 792 29 61 29.3 1 890 23 051.9 1.05 31.0 单段2簇,设计簇间距30 m
2 MaHW1243 T1b2 1 801 29 168 10.7 3 330 54 121.5 1.88 19.8 单段6簇,设计簇间距10 m 暂堵压裂+示踪剂
2 MaHW1244 T1b2 1 828 29 162 11.1 3 250 51 134.3 1.78 20.1 单段6簇,设计簇间距10 m 暂堵压裂
2 MaHW1248 T1b3 1 500 26 51 29.9 1 770 21 622.0 1.18 34.7 单段2簇,设计簇间距30 m 示踪剂
2 MaHW1249 T1b3 1 633 27 77 21.5 1 670 21 111.4 1.02 21.7 单段3簇,设计簇间距20 m
3 MaHW1245 T1b2 1 776 27 78 22.8 2 196 36 097.5 1.23 28.2 单段3簇,设计簇间距20 m
3 MaHW1250 T1b3 1 651 27 77 21.3 2 510 28 764.7 1.52 32.6 单段3簇,设计簇间距20 m
3 MaHW1251 T1b3 1 737 26 75 21.6 2 653 29 220.5 1.55 35.4 单段3簇,设计簇间距20 m
3 MaHW1252 T1b3 1 690 28 80 21.7 1 677 20 663.7 0.99 21.0 单段3簇,设计簇间距20 m
平均值 1 734 28 94 20.6 2 351 32 781.1 1.35 26.5
玛131井区水力压裂过程中微地震监测数据显示,2#平台微地震数据点分布最密,表明该平台井水力裂缝最密集,故将取心井设于2#平台[10]。取心井MaJ02于平台生产1年后的2020年10月9日开钻,2021年8月12日完钻,取心井轨迹与目标裂缝距离设为30 m以内,以保证得到高密度水力裂缝取心资料。MaJ02井于MaHW1248井上部穿入压裂段,从MaHW1249井下部穿出,并接近MaHW1244井西侧上部。取心井轨迹覆盖MaHW1248井2—5段(取心井与水平井间距约25 m)、MaHW1249井5—9段(间距约28 m)、MaHW1244井3—5段(间距约13 m),共计12个压裂段,垂向跨度50 m;完成取心53筒,累计取心长度292 m,收获率99.4%。T1b3油层对应取心井第7—第30筒岩心,T1b2油层对应第39—第53筒岩心,T1b2与T1b3隔层对应第31—第38筒岩心,其中第7—第9、第26—第28、第35—第36筒岩心为砂泥岩互层。
常规取心工艺得到的岩心在出筒时,岩心上的裂缝会发生严重破坏、错位,无法保持地层裂缝的原始状态,无法评价压裂效果。本次取心采用“蛤壳法”保形取心工艺[11],利用铝合金内筒保护岩心原始形态,取心筒长7.6 m,单趟取心最长6.5 m;取心工具采用新型分流悬挂装置和新型内筒扶正装置,有效降低岩心入筒阻力;为获得较高机械钻速的同时保证岩心的成型性,优选混合布齿的取心钻头,有效提高岩心成型率和收获率。岩心钻取至地面后即进行CT扫描,对岩心内水力裂缝及裂缝断面砾石分布进行三维成像记录;取心井全部完钻后,对该井进行成像测井,以便将CT扫描结果与成像测井结果相互对比,一方面校正取心裂缝产状,另一方面能够排除岩心钻取与搬运处理过程中产生的诱导裂缝。MaJ02井是中国首口获得砾岩水力压裂缝网的取心井,同时也是首口铝衬筒保形取心井和首次开展岩心现场CT扫描并进行全程防碰撞保护的取心井。

2 取心井裂缝发育特征

2.1 取心井裂缝性质及产状

利用FMI成像测井技术可以识别油藏中的裂缝并导出裂缝倾向和倾角等方位参数[12-13]。由于大斜度井钻取地下岩心过程中,取心轨迹实时变化,需要借助FMI成像测井恢复各水力裂缝在地层中的真实产状[14];根据覃建华等[15]提出的校正公式对所取岩心的裂缝倾向、倾角进行校正,校正后倾角与倾向符合率高。本研究采用螺旋CT扫描方法对53筒出井岩心进行了实时扫描,并将FMI成像测井、CT扫描及岩心观测结果进行对比,汇总取心井水力裂缝。如图2a所示,FMI成像测井图中观测到4条水力裂缝,将该段岩心观测和CT扫描结果(见图2b图2c)与FMI成像测井图进行对比可知,这4条裂缝并不是岩心搬运与切割等处理过程中产生的诱导裂缝,从而明确水力裂缝倾向倾角与缝面形貌等特征,并推广至由于分辨率等原因未在FMI成像测井结果中观测到的其他水力裂缝,完善对水力裂缝产状的描述。
图2 FMI成像测井(a)、岩心观测(b)、CT扫描(c)结果对比(①—④分别对应4条裂缝)
本文校正更新了团队前期结果[16],在292 m取心岩心中识别出水力裂缝共计386条,张性缝总计86条,走向90°~100°,倾向集中分布于180°~190°,近似平行于最大水平主应力方向(走向为100°),倾角约90°;剪切缝总计300条,走向70°~90°、100°~120°,与最大水平主应力夹角为10°~30°,倾向集中分布于160°~180°和190°~210°,倾角为60°~90°。
张性缝在张应力作用下形成,裂缝形态相对不规则、形貌复杂,裂缝面砾石完整、粗糙、凹凸不平(见图3a),裂缝以绕砾扩展为主导。剪切缝在剪应力作用下形成,形态较直、形貌相对规则,裂缝面砾石不完整、整体较平整光滑(见图3b),裂缝以穿砾扩展为主导。
图3 典型张性缝、剪切缝岩心照片和成像测井图(裂缝号30-1-1表示第30筒岩心第1段第1条裂缝)
水力压裂使原始应力场发生较大变化,形成的裂缝类型与三向应力(地层垂向应力σv、最大水平主应力σh,max和最小水平主应力σh,min)的相对大小有关。玛湖地区原始地层应力状态为σv>σh,max>σh,min,水平两向应力差11~17 MPa,最大水平主应力为近东西向。张性缝水平发育方向与σh,max方向相近;剪切缝发育与三向应力间的相对大小有关,σv>σh,max>σh,min时为正断层应力机制,σh,max>σv>σh,min时为走滑断层应力机制[15]。根据裂缝形貌与产状形成机制将剪切缝分为正断剪切缝和走滑剪切缝,其中正断剪切缝仅9条,倾角为60°,倾向平行于σh,max;走滑剪切缝均为高角度裂缝,倾角约为90°,共计291条。岩心成像测井图像和直接观测结果发现部分剪切缝呈共轭分布,如裂缝30-1-1与30-1-2、30-1-3共轭,裂缝30-3-1、30-3-2与30-3-3共轭(见图3c),说明其形成以走滑机制为主,倾向与σh,max夹角为30°。

2.2 裂缝连通情况

示踪剂监测技术通过从注入井注入示踪剂,然后在注入井和周围监测井中取样,统计并分析示踪剂产出情况从而确定注入井裂缝发育程度以及与邻井间裂缝连通情况,进而评价压裂效果[17]。具体操作步骤如下:①MaHW1243井和MaHW1248井压裂过程中,每段加入不同种类的油溶/水溶示踪剂5 L以标记不同压裂段;②压后返排生产时,示踪剂随返排液中的油/水一起返排至地面;③取一定时间内的返排液,采用色谱分析仪检测每段返排液样品中示踪剂的浓度;④根据示踪剂种类和浓度分析MaHW1243井和MaHW1248井在不同时间不同压裂段的裂缝发育情况,以及3个平台其他邻井与这两口井裂缝的连通情况。
返排生产150 d时,MaHW1243井返排液中的示踪剂浓度如图4a所示,该井压裂29段,其中13个压裂段的示踪剂质量分数大于1%,占比44.8%;MaHW1248井返排液中的示踪剂浓度如图4b所示,该井压裂26段,其中16个压裂段的示踪剂质量分数大于1%,占比61.5%。考虑到MaHW1243井段内压裂6簇,更小的簇间距导致较强的缝间干扰,限制了该井各簇裂缝的均匀发育。
图4 返排150 d时MaHW1243井和MaHW1248井返排液中示踪剂质量分数
通过测定返排液中邻井各压裂段投放示踪剂的含量,可以了解水力压裂过程中井间裂缝交互情况。图5a展示了MaHW1243井返排液中探测到MaHW1248井各段所用不同示踪剂的占比,图5b展示了MaHW1248井返排液中探测到MaHW1243井各段所用不同示踪剂的占比。通过对比可知,在生产早期,MaHW1243井第2,10,11,12,23,24,26段与MaHW1248井第1,2,15,23段连通。鉴于两口井分别处于T1b2与T1b3层且中间有泥岩隔层,两口井的井间连通展示了水力裂缝的纵向穿层能力。随着生产的进行,缝内静压力逐渐降低,井间连通性下降,其中MaHW1243井第26段与MaHW1248第17段呈现为“超级裂缝”,井间干扰强烈。
图5 MaHW1243井和MaHW1248井检测到的邻井示踪剂质量分数
图6a图6b分别展示了MaHW1243井与MaHW1248井左右两口邻井中接收到这两口井各段示踪剂的含量。可见,MaHW1243井第2,10,13,14,19段较为显著地连通了邻井,而MaHW1248井仅第17段较为显著地连通了邻井。虽然MaHW1243井与邻井井间距(150 m)大于MaHW1248井(100 m),但MaHW1243井总加液量(54 121.5 m3)、总加砂量(3 330 m3)、加砂强度(1.88 m3/m)较高,导致其形成的裂缝长度大于MaHW1248井,使得井间连通现象更为显著。
图6 同层邻井检测到MaHW1243井和MaHW1248井示踪剂质量分数
将取心井裂缝数据导入Petrel模型中,得到取心井岩心裂缝与MaHW1248井、MaHW1249井压裂段空间位置关系(见图7),可以看出MaHW1249井第4段附近裂缝较为发育。进一步结合示踪剂监测结果(见图6b)可知,MaHW1249井与MaHW1248井间存在连通,结合空间位置,推测MaHW1249井第4段与MaHW1248井第1段存在裂缝交互现象,共同形成其间的取心井裂缝。对于T1b2层,由示踪剂监测结果可知,MaHW1243井第3—4段裂缝较为发育,但MaHW1244井并未监测到MaHW1243井第3—4段的示踪剂,表明MaHW1243井第3—4段与MaHW1244井之间的裂缝连通现象不显著,结合取心井空间位置,推测取心井裂缝来源于MaHW1244井压裂。
图7 取心井岩心裂缝与MaHW1248井、MaHW1249井压裂段空间位置关系(橙色、浅绿色代表不同压裂段,1248-1-1表示MaHW1248井第1压裂段第1簇裂缝;取心井裂缝:绿色代表剪切缝,红色代表张性缝)

2.3 取心井裂缝与邻井射孔簇空间位置对应关系

取心井MaJ02穿过T1b3与T1b2两个层位,对比Petrel中井位分布图(见图8)可知,T1b3层内的水力裂缝主要源自MaHW1248井、MaHW1249井裂缝横向发育,以及MaHW1243井裂缝垂向发育;T1b2层内的裂缝主要源自MaHW1244井裂缝横向与垂向发育。在Petrel井位图中测量距离可知,MaHW1248井第2段水力裂缝横向延伸距离可达44.4 m,MaHW1249井第3—5段水力裂缝向下垂向延伸距离可达19.2 m,击穿了T1b3与T1b2中间泥岩隔层;MaHW1244井第4—5段水力裂缝向下垂向延伸距离可达3.5 m。
图8 取心井裂缝与邻井射孔簇的空间位置分布(取心井裂缝:绿色代表剪切缝,红色代表张性缝;橙色、浅绿色代表不同压裂段,蓝色圆盘代表射孔簇;1248-3表示MaHW1248井第3压裂段)
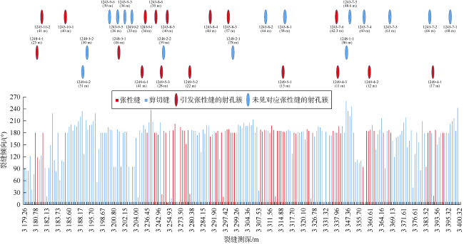
MaJ02取心井T1b3层取心194 m,岩心中观察到水力裂缝254条,裂缝密度1.31条/m,其中剪切缝185条、占比72.8%,张性缝69条、占比27.2%。通过图9分析T1b3层取心井裂缝与邻井射孔簇空间位置的关系,其中红色椭圆代表引发张性缝的射孔簇,而蓝色椭圆代表未见对应张性缝的射孔簇。可以看出,张性缝与距离50 m以内的射孔簇位置对应关系较好,表明张性缝自射孔簇发育,沿近似平行于最大水平主应力方向延伸。角度共轭的走滑剪切缝分布于各张性缝之间,倾向分别为160°~180°和190°~210°。另外,T1b2层MaHW1243井第10段的射孔簇也引发了T1b3层内的张性缝,展示出水力裂缝能够穿过泥岩隔层发育,与示踪剂结果相符。
图9 T1b3层取心井裂缝倾向及其与邻井射孔簇空间位置的关系(1248-3-2表示MaHW1248井第3压裂段第2簇,括号里的数值代表裂缝与邻井射孔簇的距离)
MaJ02取心井T1b2层取心98 m,岩心中观察到水力裂缝132条,裂缝密度1.35条/m,其中剪切缝115条、占比87.1%,张性缝17条、占比12.9%。由图10分析可知,与T1b3层相比,T1b2层张性缝较少,且与射孔簇位置对应关系较为不明显。这与取心井左右相邻的MaHW1243井和MaHW1244井均采用了段内6簇压裂,缝间干扰更为显著有关,一方面剪切缝与张性缝存在交互现象,另一方面使观测到的裂缝面形貌复杂,难以分辨张性缝或正断剪切缝,还需进一步研究加以确认。
图10 T1b2层取心井裂缝倾向及其与邻井射孔簇空间位置的关系(1244-5-3表示MaHW1244井第5压裂段第3簇,括号里的数值代表裂缝与邻井射孔簇的距离)
因此,基于取心井观测到的裂缝倾向分布特征,明确了玛湖水平两向应力差大的条件下砾岩储层复杂缝网的形成模式,即张性缝自射孔簇发育,沿近似平行于最大水平主应力方向延伸,最远可达50 m;走滑剪切缝分布于张性缝之间形成的诱导应力场,与最大水平主应力夹角为10°~30°;正断剪切缝较少,可能分布于不存在应力干扰的原始应力带。

3 影响砾岩缝网发育的因素

3.1 地质因素

3.1.1 岩性

三叠系百口泉组岩性以扇三角洲沉积的砾岩为主,主要是中砾岩(砾石直径16~64 mm),其次是小砾岩(砾石直径8~16 mm)及细砾岩(砾石直径2~8 mm)。玛131井区内,T1b3层砾岩以中砾岩为主,占比40%,其次为小砾岩,占比29%;T1b2层砾岩粒径普遍更大,中砾岩占比为52%,小砾岩占比为25%。T1b3、T1b2油层之间发育厚8~12 m的区域性泥岩隔层,同时MaJ02取心井在T1b3层内部还钻遇一套厚度3.2 m的泥岩夹层。在T1b3层内部,由于泥岩夹层的分隔,水平井所在的T1b3层上部砾岩中裂缝密度更高,为1.50条/m(见图11a);到泥岩夹层中降到0.78条/m(见图11b),泥岩夹层下部砾岩中裂缝密度为1.27条/m(见图11c)。说明泥岩隔夹层内能够形成压裂缝,但由于泥岩塑性强,形成的裂缝密度和开度较低,并对流体运移起到阻碍作用。
图11 T1b3层岩心观测裂缝
与北美HFTS页岩地层不同,砾岩层序中的岩性界面(如砾岩-砂岩、砾岩-泥岩、砂岩-泥岩界面)均没有被水力压裂缝改造,水力压裂缝直接切穿各岩性界面。

3.1.2 砾岩粒径和砾石方位

前人研究结果表明,在模拟三向地应力环境下,水力裂缝遇砾会出现止裂、偏转、穿透等现象[18-19],但室内小尺度物理模拟或数值模拟实验无法模拟矿场裂缝尺度和扩展时间尺度,与真实观测结果存在显著差异。为了进一步探究砾石粒径与砾石方位对水力裂缝扩展的影响,本文对远离井筒且具有不同砾石粒径砾岩内的共计170条水力裂缝进行了倾向统计,发现细、小、中砾岩裂缝倾向均集中分布于180°~190°(见图12a),表明不同砾石粒径砾岩中的裂缝倾向均受最大水平主应力(走向100°)影响,与砾石粒径大小的相关性较小。由图12b可以看出,随着砾石粒径增加,裂缝倾向没有明显偏转,砾石粒径大小无法对水力裂缝绕砾/穿砾产生显著影响。结合裂缝面观测结果进一步分析,发现裂缝绕砾、穿砾与砾石方位相关性更强,即当砾石长轴走向与裂缝走向一致时,砾石对裂缝扩展影响较小,裂缝倾向于绕砾扩展;当砾石长轴走向与裂缝走向垂直或夹角较大时,水力裂缝倾向于穿砾扩展。
图12 不同粒径砾岩的裂缝倾向

3.2 工程因素

MaJ02井T1b3取心段对应MaHW1248井、MaHW1249井,这两口井采用了玛湖砾岩的常规压裂规模及段簇设计,T1b2取心段对应的MaHW1243井、MaHW1244井采用了密切割及更大的压裂规模,并采用暂堵或限流方式确保段内压裂簇开启率(见表1)。取心表明,T1b2层裂缝密度为1.35条/m,剪切缝密度为1.17条/m,高于T1b3层的裂缝密度1.31条/m和剪切缝密度0.95条/m。油井生产也表明,密切割、高强度压裂开发效果更好,T1b2层平均单井累计产油达到16 343 t,采出程度26.1%,T1b3层平均单井累计产油14 032 t,采出程度15.8%。T1b2层更高的缝网密度也表明,T1b3层更小的井距(100 m)对提高缝网复杂度贡献不明显。

3.2.1 簇间距

T1b3层MaHW1249井井眼轨迹测深3 108.00~4 775.79 m,垂深1 667.79 m,压裂27段77簇,实际簇间距21.5 m;总加砂量1 670 m3,其中0.212~0.425 mm(40/70目)石英砂81 m3,0.425~0.850 mm(20/40目)石英砂1 589 m3;总加液量21 111.4 m3,其中滑溜水11 233.5 m3,平均砂比21.6%。
MaHW1249井第4、5段施工曲线如图13所示。第4段平均施工压力66.6 MPa,最大裂缝延伸压力75.8 MPa,停泵压力32.3 MPa,压裂连续加砂阶段平均施工压力70.6 MPa。第5段平均施工压力70.1 MPa,最大裂缝延伸压力78.5 MPa,停泵压力33.7 MPa,压裂连续加砂阶段平均施工压力73.6 MPa,与第4段相比均有提高。结合岩心观测发现第4段裂缝密度整体小于第5段(见图14),第4段部分井段对应泥岩夹层,泥岩段施工压力低是缝内静压低的表现,而缝内静压力低不容易形成高密度缝网。
图13 MaHW1249井第4段、第5段压裂施工曲线图
图14 对应MaHW1249井第4段、第5段的取心井岩心(岩心编号24-1表示第24筒岩心第1段)
T1b2层MaHW1244井井眼轨迹测深3 197~4 981 m,垂深1 784 m,压裂29段162簇,实际簇间距11.1 m;总加砂量3 250 m3,其中0.212~0.425 mm石英砂171 m3,0.425~0.850 mm石英砂3 079 m3;总加液量51 134.3 m3,平均砂比24.7%,暂堵剂5.7 t。
MaHW1244井第4段平均施工压力59.2 MPa,最大裂缝延伸压力82.6 MPa,停泵压力29.4 MPa,压裂连续加砂阶段平均施工压力73.7 MPa;暂堵剂投放并到达井底后,施工压力迅速抬升约50 MPa(见图15a),表明暂堵剂堵死炮眼,后续压裂施工排量较低,暂堵压裂效果不佳。第5段平均施工压力63.5 MPa,最大裂缝延伸压力82.9 MPa,停泵压力34.8 MPa,压裂连续加砂阶段平均施工压力73.1 MPa;暂堵剂投放并到达井底后,有明显的暂堵剂就位的压力抬升(见图15b施工时间120 min前后),说明暂堵剂投放成功。相比第4段,第5段暂堵前后连续加砂阶段施工压力提升更明显,且最大裂缝延伸压力、停泵压力等均有所提高。同时,岩心观测结果显示第5段裂缝密度远大于第4段(见图16),表明暂堵成功后储层改造体积明显增加,缝网更为发育,与压裂曲线判断结果相吻合。
图15 MaHW1244井第4段、第5段压裂施工曲线图
图16 对应MaHW1244井第4段、第5段的取心井岩心(岩心编号47-3表示第47筒岩心第3段)
根据岩心观测结果,MaHW1249井第4、5段对应第19—第25筒岩心,剪切缝密度为0.87条/m(39条/44.79 m);MaHW1244井第4、5段对应第39—第53筒岩心,剪切缝密度为1.12条/m(93条/83.14 m)。相较于MaHW1249井,MaHW1244井簇间距减小使得应力阴影作用加强,距离射孔簇较近的张性缝可能与密集的剪切缝合并,进而形成更加密集的复杂剪切裂缝网络。

3.2.2 加砂强度

MaHW1248井、MaHW1249井、MaHW1243井、MaHW1244井加砂强度分别为1.18,1.02,1.88,1.78 m3/m,单簇加砂量分别为34.7,21.7,19.8,20.1 m3。T1b2层98 m岩心中观察到裂缝破碎带10条,多于T1b3层194 m岩心中的6条裂缝破裂带,可以归结为T1b2层井(MaHW1243、MaHW1244)加砂强度大于T1b3层井(MaHW1248、MaHW1249)所致(见图17)。
图17 岩心典型裂缝破碎带(至井筒射孔簇距离小于50 m;岩心编号16-5表示第16筒心第5段)

4 结论

玛湖致密砾岩储层水力压裂后发育张性和剪切两种水力裂缝,以剪切缝为主,构成裂缝网络。剪切缝整体较平整光滑,裂缝以穿砾扩展为主导,部分剪切缝共轭出现,裂缝与最大水平主应力夹角为10°~30°,倾角为60°~90°;张性缝形态相对不规则、形貌复杂、凹凸不平,裂缝面砾石完整,裂缝以绕砾扩展为主导,张性缝走向近似平行于最大水平主应力方向,倾角约90°。剪切缝分布于张性缝之间,大部分为受缝间诱导应力场影响的走滑剪切模式,整体上压裂缝呈先张后剪、张剪相间、剪切为主的特征。水力裂缝垂向发育可达20 m,泥岩隔层无法阻挡水力裂缝垂向扩展。
水力裂缝导致了同层系井间及不同层系井间的连通。示踪剂监测结果表明,水平井各压裂段造缝和产液均有强非均质性,部分裂缝长度超过井距导致井间连通。同层系及跨层系井中均存在裂缝连通,T1b2加砂强度(1.88 m3/m)大于T1b3(1.18 m3/m),导致T1b2连通比例更高。随着生产的进行,缝内静压力逐渐降低,裂缝逐渐闭合,井间连通性逐渐下降。
地质及工程因素对裂缝非均质性均有影响,改造规模及方式是决定裂缝密度的主要因素。与砾岩相比,泥岩隔夹层内的裂缝密度及开度均较低,可以对流体运移起到阻碍作用。与北美页岩不同,玛湖致密砾岩储层中的岩性界面没有被压裂缝改造利用。水力裂缝绕砾或穿砾与砾石方位有关,与砾石粒径相关性不大。更小的簇间距、更大的加砂强度结合暂堵或限流可以明显提升裂缝密度。裂缝延伸压力随簇间距加密而提高,此时张性缝与剪切缝交互,易形成复杂密集裂缝网络;裂缝破碎带随加砂强度增加而增加。采用10 m簇间距、1.5 m3/m以上加砂强度,并结合暂堵或限流工艺,可提高压裂改造效果。
[1]
邹才能, 潘松圻, 荆振华, 等. 页岩油气革命及影响[J]. 石油学报, 2020, 41(1): 1-12.

DOI

ZOU Caineng, PAN Songqi, JING Zhenhua, et al. Shale oil and gas revolution and its impact[J]. Acta Petrolei Sinica, 2020, 41(1): 1-12.

DOI

[2]
CIEZOBKA J, REEVES S. Overview of hydraulic fracturing test sites (HFTS) in the Permian Basin and summary of selected results (HFTS-I in Midland and HFTS-II in Delaware)[R]. URTEC 2020-1544-MS, 2020.

[3]
GALE J F W, ELLIOTT S J, LAUBACH S E. Hydraulic fractures in core from stimulated reservoirs: Core fracture description of HFTS slant core, Midland Basin, West Texas[R]. URTEC 2902624-MS, 2018.

[4]
ELLIOTT S J, GALE J F W. Analysis and distribution of proppant recovered from fracture faces in the HFTS slant core drilled through a stimulated reservoir[R]. URTEC 2902629-MS, 2018.

[5]
MAITY D, CIEZOBKA J. An interpretation of proppant transport within the stimulated rock volume at the hydraulic-fracturing test site in the Permian Basin[J]. SPE Reservoir Evaluation & Engineering, 2019, 22(2): 477-491.

[6]
GALE J F W, ELLIOTT S J, RYSAK B G, et al. Fracture description of the HFTS-2 slant core, Delaware Basin, West Texas[R]. URTEC 2021-5175-MS, 2021.

[7]
MAITY D, CIEZOBKA J, EISENLORD S. Assessment of in-situ proppant placement in SRV using through-fracture core sampling at HFTS[R]. URTEC 2902364-MS, 2018.

[8]
CIEZOBKA J, COURTIER J, WICKER J. Hydraulic fracturing test site (HFTS)-project overview and summary of results[R]. URTEC 2937168-MS, 2018.

[9]
DEBOTYAM M, JORDAN C. A systematic interpretation of subsurface proppant concentration from drilling mud returns: Case study from hydraulic fracturing test site (HFTS-2) in Delaware Basin[R]. URTEC 2021-5189-MS, 2021.

[10]
蔡文军, 冯永存, 闫伟, 等. 玛 131井区百口泉组砾岩储集层可压裂性评价[J]. 新疆石油地质, 2022, 43(2): 194-199.

CAI Wenjun, FENG Yongcun, YAN Wei, et al. Fracability evaluation of conglomerate reservoirs in Baikouquan Formation in Ma-131 Well Block[J]. Xinjiang Petroleum Geology, 2022, 43(2): 194-199.

[11]
苏涛, 王寄任, 谢正森, 等. 水平井保形取心技术在马02井的应用[J]. 新疆石油天然气, 2022, 18(3): 60-64.

DOI

SU Tao, WANG Jiren, XIE Zhengsen, et al. Application of horizontal well conformal coring technology in Well Ma02[J]. Xinjiang Oil & Gas, 2022, 18(3): 60-64.

[12]
李全厚, 裴警博. FMI成像测井解释方法及应用[J]. 哈尔滨商业大学学报(自然科学版), 2014, 30(6): 715-719.

LI Quanhou, PEI Jingbo. Interpretation method and application of FMI imaging logging[J]. Journal of Harbin University of Commerce (Natural Sciences Edition), 2014, 30(6): 715-719.

[13]
赖锦, 肖露, 白天宇, 等. 成像测井解释评价方法及其地质应用[J]. 地质科技通报, 2024, 43(3): 323-340.

LAI Jin, XIAO Lu, BAI Tianyu, et al. Interpretation and evaluation methods of image logs and their geological applications[J]. Bulletin of Geological Science and Technology, 2024, 43(3): 323-340.

[14]
刘敬寿, 戴俊生, 王珂, 等. 斜井岩心裂缝产状校正方法及其应用[J]. 石油学报, 2015, 36(1): 67-73.

DOI

LIU Jingshou, DAI Junsheng, WANG Ke, et al. An approach to correct the core fracture attitude in deviated boreholes and its application[J]. Acta Petrolei Sinica, 2015, 36(1): 67-73.

DOI

[15]
覃建华, 王建国, 李思远, 等. 玛湖凹陷三叠系百口泉组致密砾岩储层水力裂缝特征及形成机制[J]. 岩性油气藏, 2023, 35(4): 29-36.

QIN Jianhua, WANG Jianguo, LI Siyuan, et al. Characteristics and formation mechanism of hydraulic fractures in tight conglomerate reservoirs of Triassic Baikouquan Formation in Mahu Sag[J]. Lithologic Reservoirs, 2023, 35(4): 29-36.

[16]
李向阳, 季汉成, 卞腾飞, 等. 玛北斜坡百口泉组致密砾岩水力压裂裂缝表征[J]. 新疆石油地质, 2023, 44(2): 178-183.

LI Xiangyang, JI Hancheng, BIAN Tengfei, et al. Characterization of hydraulic fractures in tight conglomerate reservoirs in Baikouquan Formation, Mabei slope[J]. Xinjiang Petroleum Geology, 2023, 44(2): 178-183.

[17]
李翀. 井间示踪剂监测解释方法研究及应用[D]. 荆州: 长江大学, 2014: 1-100.

LI Chong. The well-to-well tracer monitoring interpretation method research and application[D]. Jingzhou: Yangtze University, 2014: 1-100.

[18]
孟庆民, 张士诚, 郭先敏, 等. 砂砾岩水力裂缝扩展规律初探[J]. 石油天然气学报, 2010, 32(4): 119-123.

MENG Qingmin, ZHANG Shicheng, GUO Xianmin, et al. A primary investigation on propagation mechanism for hydraulic fractures in glutenite formation[J]. Journal of Oil and Gas Technology, 2010, 32(4): 119-123.

[19]
李连崇, 李根, 孟庆民, 等. 砂砾岩水力压裂裂缝扩展规律的数值模拟分析[J]. 岩土力学, 2013, 34(5): 1501-1507.

LI Lianchong, LI Gen, MENG Qingmin, et al. Numerical simulation of propagation of hydraulic fractures in glutenite formation[J]. Rock and Soil Mechanics, 2013, 34(5): 1501-1507.

文章导航

/